Skip to content
關於仁美
診所介紹
仁美診所
仁川診所
仁佳診所
仁滙診所
醫療團隊
專業設備
最新動態
醫療知識
慢性腎衰竭
透析治療
期刊導讀
超音波園地
Search for:
仁美腎臟照護體系
關於仁美
診所介紹
仁美診所
仁川診所
仁佳診所
仁滙診所
醫療團隊
專業設備
最新動態
醫療知識
慢性腎衰竭
透析治療
期刊導讀
超音波園地
Search for:
Home
最新動態
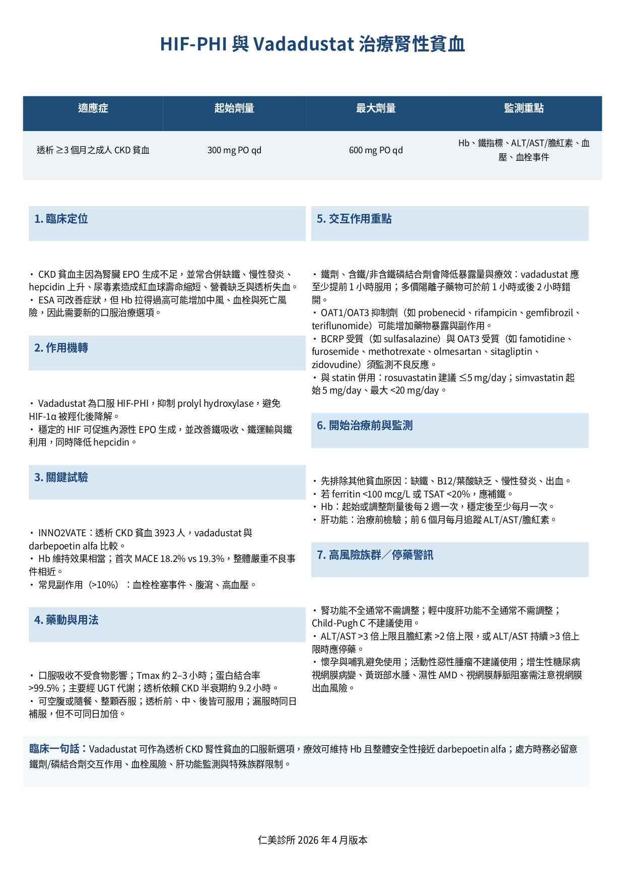
HIF-PHI 與 Vadadustat 治療腎性貧血
HIF-PHI 與 Vadadustat 治療腎性貧血
2026-04-03
2026-04-03