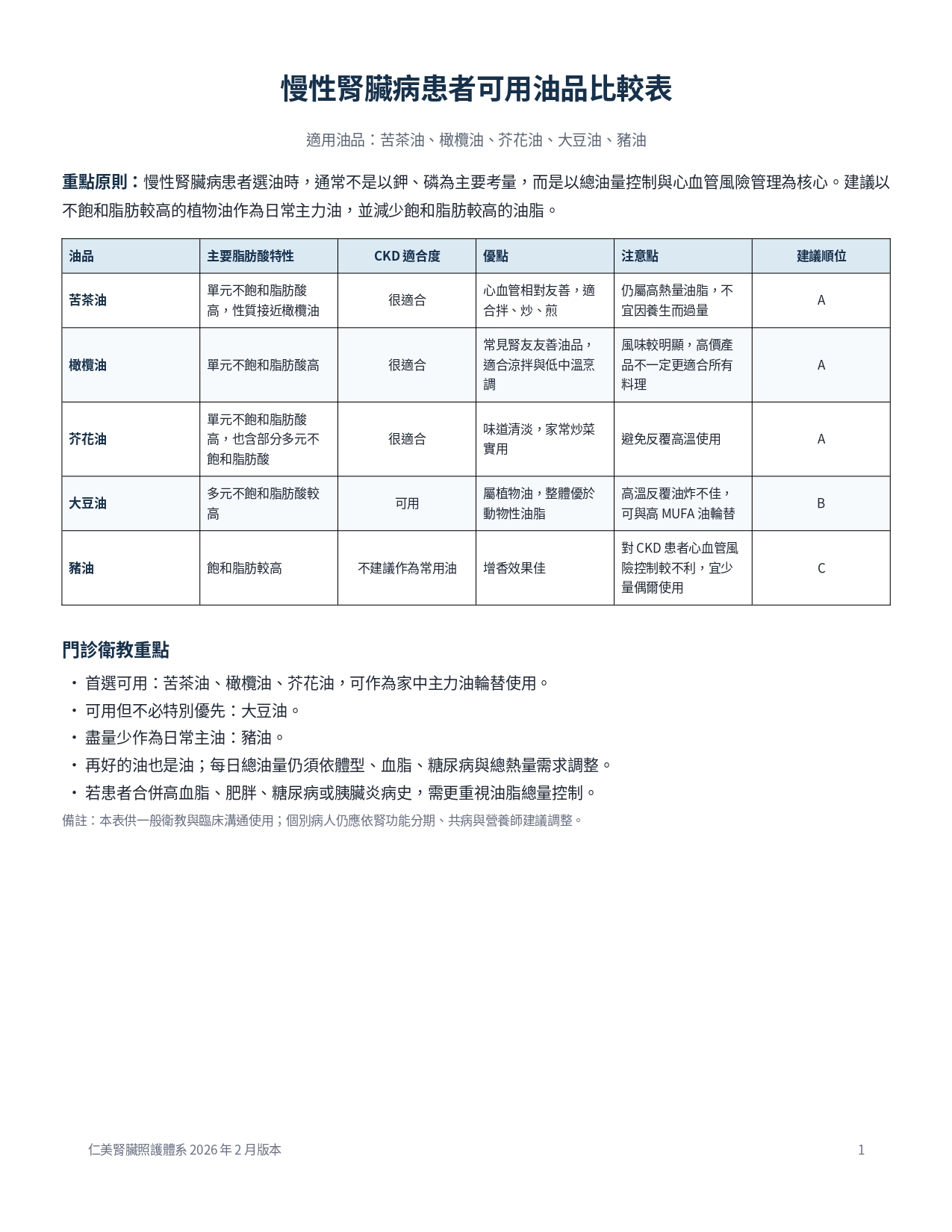
慢性腎臟病患者可用油品比較表

慢性腎臟病患者可用油品比較表