Skip to content
關於仁美
診所介紹
仁美診所
仁川診所
仁佳診所
仁滙診所
醫療團隊
專業設備
最新動態
醫療知識
慢性腎衰竭
透析治療
超音波園地
Search for:
仁美腎臟照護體系
關於仁美
診所介紹
仁美診所
仁川診所
仁佳診所
仁滙診所
醫療團隊
專業設備
最新動態
醫療知識
慢性腎衰竭
透析治療
超音波園地
Search for:
Home
醫療知識
慢性腎衰竭
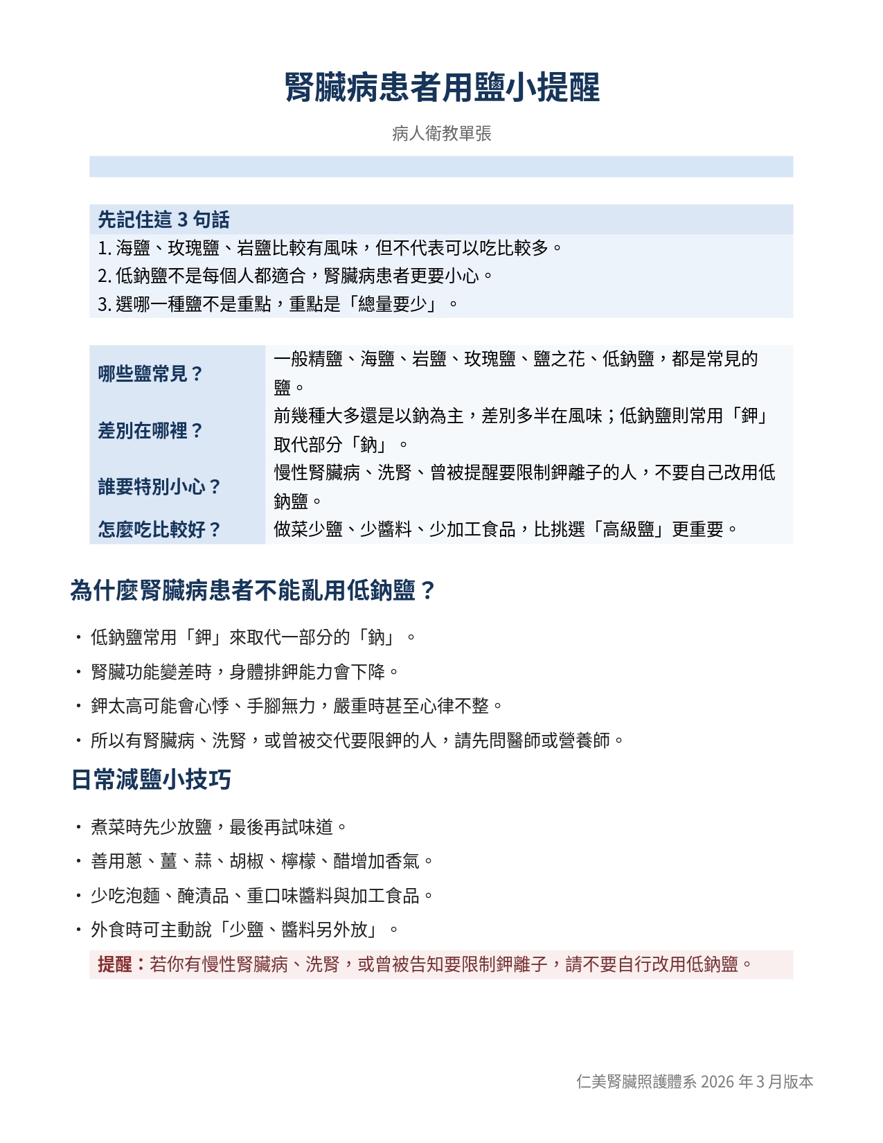
腎臟病患者用鹽小提醒
腎臟病患者用鹽小提醒
2026-03-25
2026-03-25